振力征程

作为“振新达能”战略的组成部分,达能已为其可持续旅程重新划定了框架,围绕健康自然以及员工与社区这三大支柱展开。

对于每一个支柱,达能都定义了全新的优先事项,并设定了相关中长期目标,帮助公司产生最大影响和创造最大价值。

达能发布面向2030年的健康与可持续发展新目标,标志着其可持续发展进程迈入新阶段。在2025年阶段性目标持续取得进展的基础上,达能进一步强化了公司致力于推动长期韧性、核心竞争力和可持续增长的发展战略。

达能振力征程第二阶段的完整版本可在此查阅

达能中国气候行动白皮书现已发布:点击下载中文版本英文版本。 

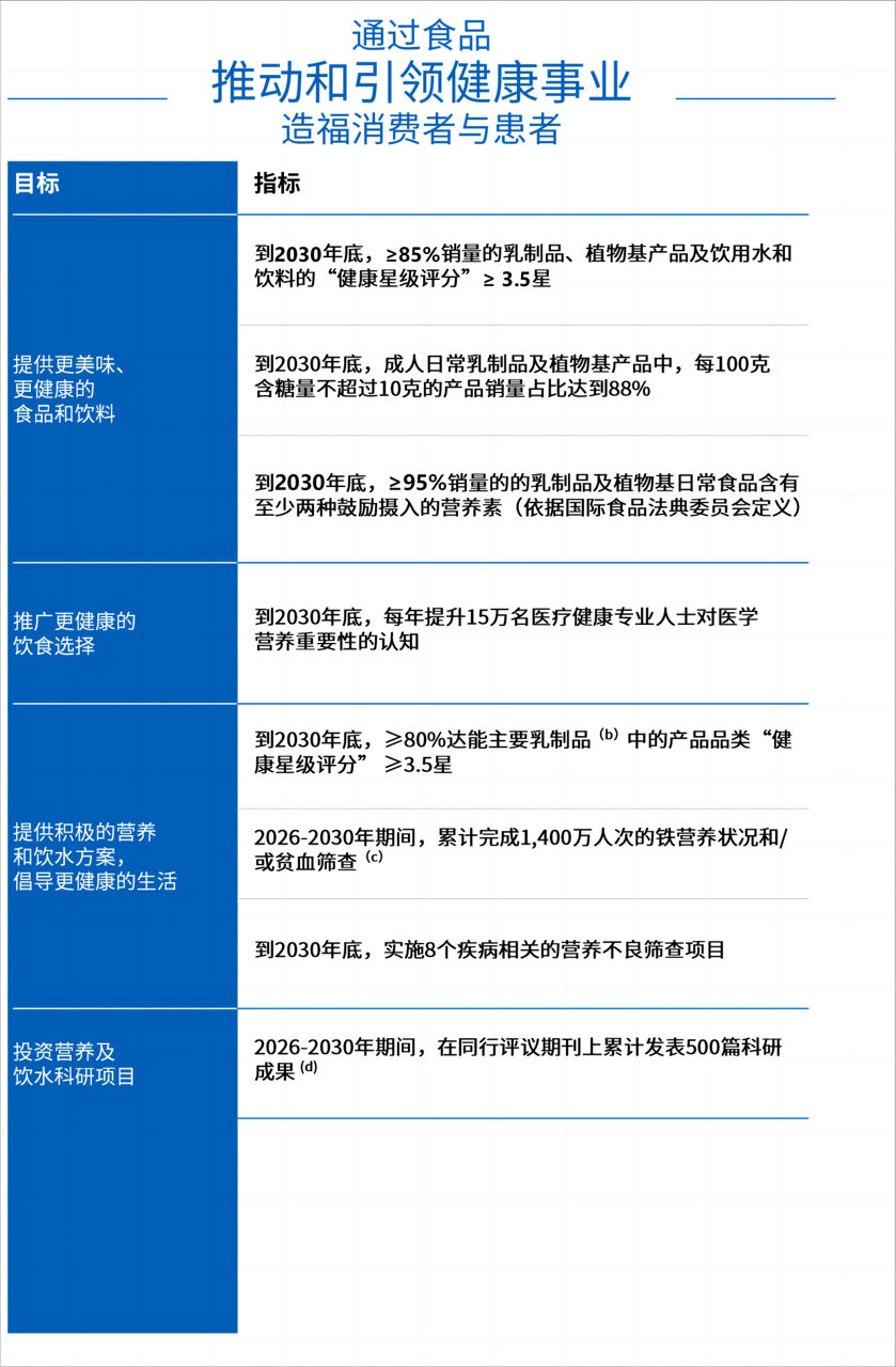
通过食品,推动和引领健康事业,造福消费者与患者

Expander Icon Expander Icon
(a) 尽管2025年的基线水平已超过2030年目标,但该目标旨在巩固并保持这一良好表现,持续拥有以健康产品为主的产品组合。
(b) 针对每个事业部,为其在报告期内各独立SKU及其加权分销率建立统计列表。KPI的计算需选取SKU列表中加权分销率排名前20%的SKU,这些是消费者在各分销渠道中最易获得的产品。在这产品列表中,统计健康星级评分(HSR)达到至少3.5星的SKU数量。最终对纳入范围的8个事业部进行汇总计算,公式为:健康星级≥3.5星的高分销产品数量 ÷ 高分销产品总数量。
(c) 上述成果,得益于达能在各地开展的本地行动以及外部合作共同推进达成。作为参考,2025年共完成310万人次缺铁及贫血筛查。2026—2030年期间的累计统计基线将重新归零。
(d) 作为参考,2025年在同行评议期刊上发表科学论文101篇。2026—2030年期间的累计统计基线重新归零。

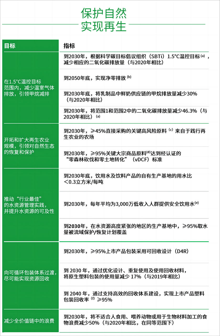
保护自然,实现再生

Expander Icon Expander Icon
(a) 鉴于正在等待SBTi最新标准发布,现有目标可能会相应调整。
(b) 净零排放目标详见《2025 Universal Registration Document》 第4.3.1节“气候变化”。
(c) 达能振力征程第二阶段的目标范围已进行修订,聚焦于具有气候、水资源和/或生物多样性风险的关键原料。第二阶段重点涵盖达能直接从农户采购或通过与农户合作的供应商采购的直接鲜奶(农场端)、杏仁、直接大豆、草莓以及欧洲甜菜。
(d) 达能振力征程第二阶段的目标是在原有范围(包括纸与纸板、棕榈油、大豆、可可〔直接可可及巧克力〕)基础上进行拓展,并新增咖啡、大豆油和牛肉等原料。
(e) 上述成果得益于达能共同基金(Danone Communities)及水资源获取加速基金(W2AF)所支持或曾支持的社会企业。
(f) “回收(recover)”是指通过回收利用或能源回收方式,实现与投放市场的产品塑料包装等重的回收处理量。
 

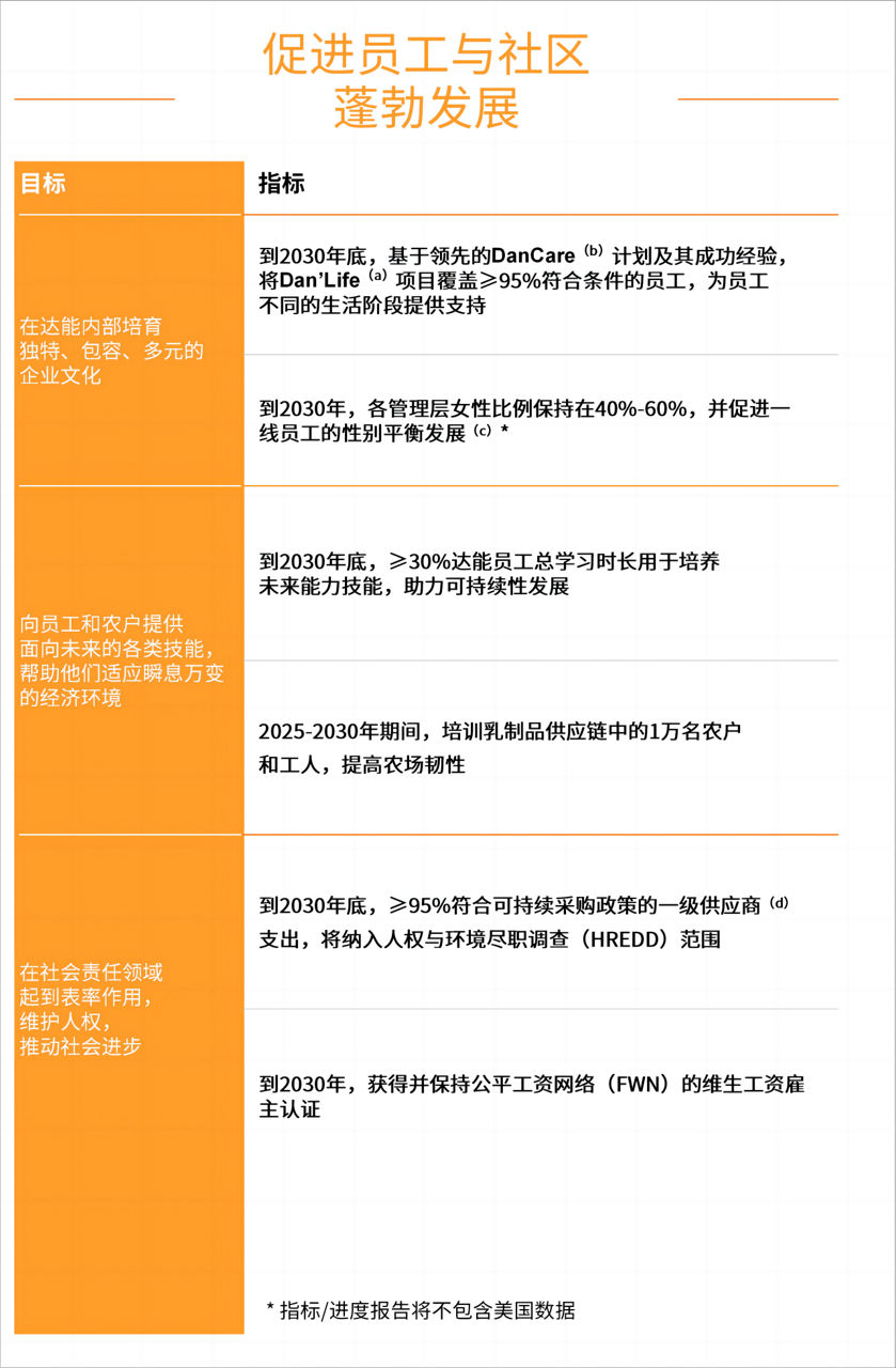
促进员工与社区蓬勃发展

Expander Icon Expander Icon
(a) Dan’Life项目包括:育儿政策、照护者政策、癌症/重大疾病支持政策,以及Dan'Cares项目。
(b) Dan'Cares计划于2025年覆盖了98%的员工。
(c) KPI及进展报告将不包含美国数据。
(d) 与达能存在直接商业关系的供应商(一级供应商),不包括农户。